File Extensions
ReNative supports powerful file extension mechanism to enable developers to tailor the code and UX towards the needs of specific UI requirements
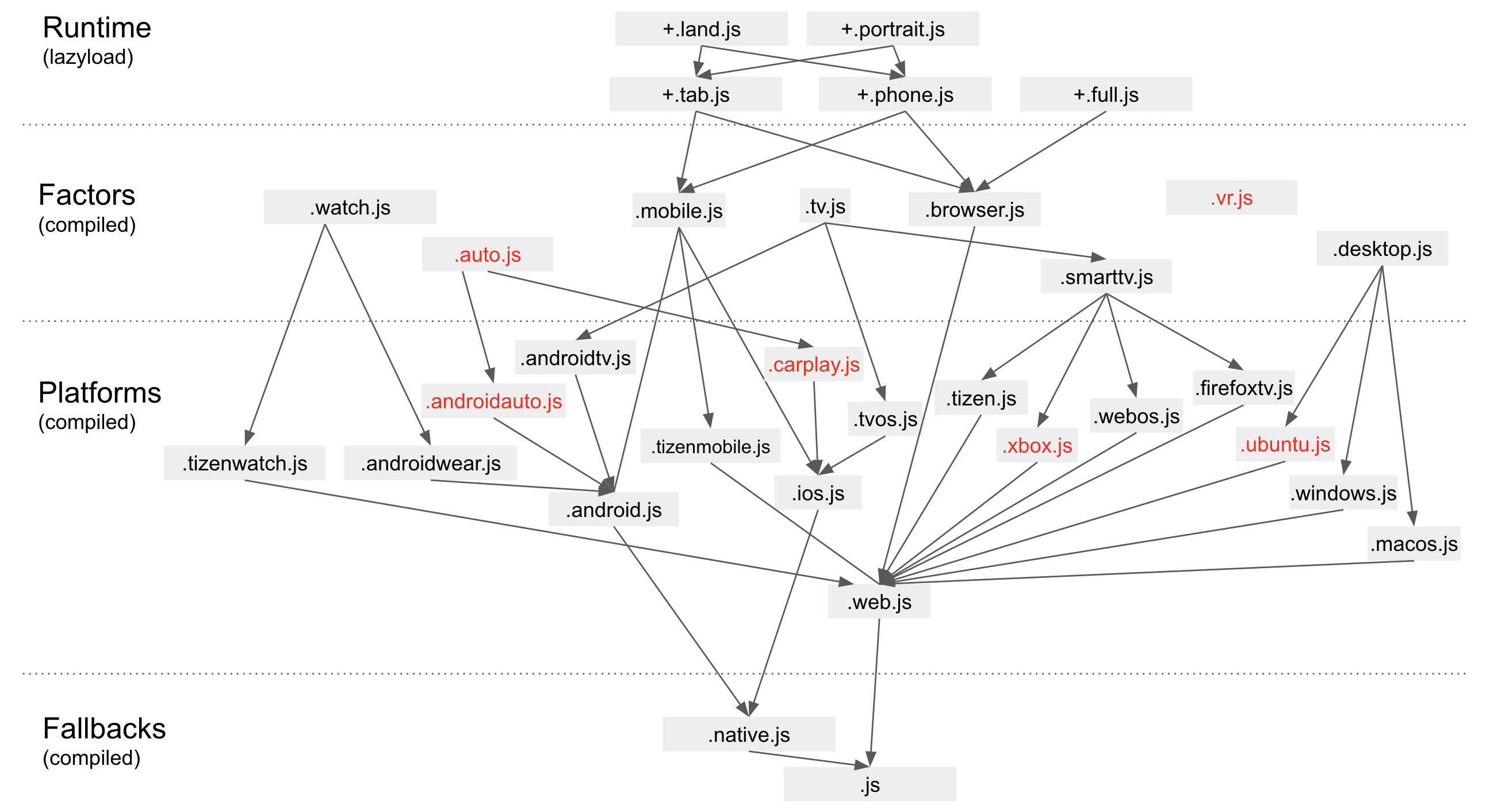
File Extension Map
How it works
Based on the map above, each platform -p [PLATFORM] triggers compile process and always picks first available extension going from top to bottom.
Each rnv supported platform creates unique path of priority extension allowing you to differentiate it based on various factors
Example of android platform file extensions:
| Extension | Type | Priority |
|---|---|---|
android.mobile.js | form factor | 1 |
mobile.js | form factor | 2 |
android.js | platform | 3 |
mobile.native.js | fallback | 4 |
native.js | fallback | 5 |
js | fallback | 6 |
tsx | fallback | 7 |
ts | fallback | 8 |
Example of tizen platform file extensions:
| Extension | Type | Priority |
|---|---|---|
tizen.tv.js | form factor | 1 |
web.tv.js | form factor | 2 |
tv.js | form factor | 3 |
tizen.js | platform | 4 |
tv.web.js | fallback | 5 |
web.js | fallback | 6 |
js | fallback | 7 |
tsx | fallback | 8 |
ts | fallback | 9 |
Form Factors
Building multi-platform UI sometimes needs "shared" UI to avoid code duplication. ie mobile for all mobile experience and tv for "leanback" or "big screen" experience
Form factor extension allow you to write only one file compiled for multiple platforms
Image creating Page which should have unique UI on multiple form factors
MyPageComponent/
index.js
In above example your code becomes convoluted and has to include variety of if switch statements to manage differences.
Instead you can write your component like this:
MyPageComponent/
index.desktop.js
index.mobile.js
index.tv.js
index.watch.js
Ensuring unique UX experience across different mediums.
Afterwards you can simply use it as standard single component
import MyComponent from './MyComponent'
...
<MyComponent />
...
Main advantage of this approach is that code is packaged/compiled per platform thus removing unused platform code from final bundle.js